在激光应用领域,如激光加工、医疗美容或科学研究中,我们常常不仅需要高质量的激光源,更需要对激光光斑的形状与能量分布进行精确控制。将常见的高斯光束整形为能量分布均匀的平顶光束,便是其中一项关键且经典的需求。
面对这一需求,采用非球面透镜进行光束整形,以其结构紧凑、能量效率高的优势,成为理想的解决方案之一。那么,如何针对一组具体的指标,从理论出发,一步步设计出满足要求的非球面面型呢?
本文将以一个明确的设计指标为例,详细演示如何从能量守恒和几何光学的基本原理出发,通过数值计算的方法,求解出非球面透镜的具体面型参数,并最终在光学设计软件中完成验证。整个过程不依赖于软件内置优化工具的“黑箱”操作,旨在为大家揭示其底层的设计逻辑与理论深度。
一、指标要求
我们之前已经大体介绍过激光整形系统和仿真方法,今天我们讲一个具体的案例。
【激光扩束和整形技术】
【光学系统的杂光分析(五)——以激光整形系统为例开始光线追迹】
非球面透镜结构简单,能量利用率高,适用于单模激光束的整形,可以满足不同的应用场景达到不同的指标要求。随着制作工艺的提升,高精度非球面加工的难度下降,使得非球面透镜组对光束整形慢慢走向台前。
本文案例中,指标由上级直接指定,具体要求如表1-1所示。

典型的非球面伽利略型(非球面透镜组)整形系统两个非球面分别位于两个透镜中,且透镜组关于中心轴旋转对称,该整形系统第一片透镜对光束能量进行调制,使得能量在第二片透镜非球面表面呈均匀分布,第二片透镜再将光束准直。

二 、求解方法
对于本文演示的指标要求,本质上是将输入输出光束的能量分布进行变换,有准直的高斯光束变为准直的平顶光束,那个我们可以从几何的角度推出该非球面透镜前后表面的矢高关系。
前后表面矢高可以同时满足以下三个关系:
1. 入射光束光强高斯分布,出射光束光强分布均匀。
2. 不考虑发散的情况下,入射光束平直入射时,出射光束平直出射。此外还可以在特定工作距离内满足要求的长宽比和能量分布均匀性。
3. 对于固定的入射光束光斑半径,出射光束光斑半径恒定。
对于关系1,可以利用能量守恒求解入射光束和出射光束在前后表面上的位置坐标;对于关系23,可以利用几何关系,折射定律和等光程原理求解出前后表面对应光线位置坐标的矢高。具体推导过程比较繁琐,大家可以查阅相关文献。
计算过程如下:
1.根据指标明确输入输出条件,只需设置折射率n、矢高初值t、透 镜厚度d、需要的出射光束半径Rmax 、入射光束半径r0即可得到前后非球面矢高Z(R),z(r)的常微分方程;
2.利用数值方法求解矢高Z(r),z(r),分别得到一组离散的数值解;
3.利用数值方法,通过偶次多项式(即光学设计软件中的非球面表达式)拟合数值解,得到表面半径,conic项,多项式系数等参数;
4.利用光学设计软件验证求解结果,并评估指标。
三、设计结果
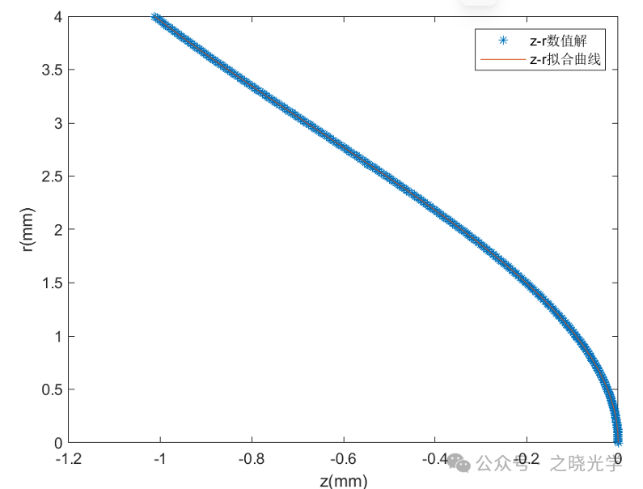
设置入射光光束半径为4mm,出射光光束半径为6mm,由四阶龙格-库塔法计算前后表面非球面的矢高如下:

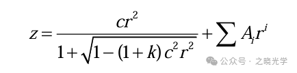
确定非球面表达式如下:

给定初值,利用matlab自带lsqcurvefit函数对上文求得的数值解进行拟合,拟合效果与给定初值关系非常大,需要不断调整以达到最高拟合精度。

除曲率c和圆锥系数k,在附加非球面表达式中保留前8项,并使二次项系数为0,得到全部参数。残差平方和为10-8量级,拟合精度较高,此时可以用光学设计软件验证计算结果如下,输出光束准直度远小于1°:

利用tracrpro验证输入输出光斑的能量分布如下,输出光束能量均匀性满足大于90%指标要求:




四、总结
不同于软件操作数直接优化的方法,文中展示了单纯利用数值计算求解非球面面型以实现特定功能的方法,具有较高的理论深度。
之后我也会给大家介绍激光整形系统设计的其他方法,例如宏语言批量插入操作数可以替代本文所述的常微分方程求解,软件自带的优化算法可以替代本文所述的非球面参数拟合过程,欢迎大家持续关注。
本团队自主掌握文中提及的全部设计方法和软件程序,如有项目合作开发需求,欢迎联系:xiaoshuinan@hitoptics.com。